凯发k8国际

研究队伍

相约湾区硅谷深理工 共建科技教育新高地

来源:人资处发布时间:2022-02-14

  20221月,深圳市人民政府在《深圳市教育开展“十四五规划》中明确指出“力争3-5所高校综合排名进入全国前50名。在此大环境下,依托中国科研实验室深圳先进技术研究院、肩负着“建设世界一流、小而精的研究型大学使命的中国科研实验室深圳理工大学(暂定名,以下简称“深理工诚邀天下英才。      

  作为粤港澳大湾区国际科技创新中心和综合性国家科学中心的重要组成部分,深理工致力于探索中国特色社会主义新型公办高校的建设路径,打造粤港澳大湾区标杆性、具有中国特色的世界一流研究型大学,为粤港澳大湾区给予人才支撑和智力支持。  

  一流平台 一流成果 

  历经15年开展,SIAT已累计承担各项经费达135亿元,承担项目8027项,累计发表高水平专业论文超13000;申请专利超1.2万件,授权4903件,PCT2137件,转化率达27.5% 

  SIAT顺利获得“楼上楼下创新创业综合体的模式(楼上是研究院,楼下是企业),利用研究院为企业给予支撑,大大缩短了从技术到产品的转化周期,现在,SIAT和产业界合作金额累计超29亿元;建立企业联合实验室180家,孵化企业1346家。科技成果“沿途下蛋高效转化机制,企业和战略科研平台组建创新联合体,产业链“全链条、矩阵式、集群化开展等创新举措入选国家开展改革委推广深圳经济特区47条先进经验。 

  2021年度,SIAT披荆斩棘,取得了丰硕的成果,学术影响力不断提升: 

  01 年度牵头获批科技部重点研发计划项目12项,居全国科研院所第一 

  02 总经费超1.2亿元,其中合成生物学专项获批5项青年项目,占全国一半 

  03 获批国家自然科学基金超161项,总经费超1.1亿元 

  04 获批国家博士后基金79项,陆续在五年蝉联全国科研院所第一 

  05 年度发表论文2036篇,其中CNS系列文章41篇 

  06 新增申请专利1937件,授权专利693件,专利授权率为70.6%,高于全国平均水平26个百分点 

  07 新增PCT申请599件,力争蝉联全球教育组织第一名 

  08 新增孵化企业160家;“高场磁共振医学影像设备自主研制与产业化”项目荣膺“国家科技进步奖”一等奖 

  09 年度获批“优秀国家级国际科技合作示范基地”,是深圳市唯一入选单位 

  10 新增国际科技研讨与合作项目68项,总经费5920万,其中获批国家港澳联合研发项目数量排名全国第一 

  聚天下英才而用之 

  借助粤港澳大湾区的区位优势,在支持深圳建设社会主义先行示范区的政策指引下,SIAT现已建成一支由樊建平等12位海内外院士领衔的素质过硬、结构合理的多元化人才团队,成为高端人才聚集的新高地,形成了学院、研究院、书院“三院一体的人才培养模式。  

  “建设一流领军人才的培养基地为目标,坚持“科教融合、协同育人的理念,SIAT已建成一支富有活力的人才团队。 

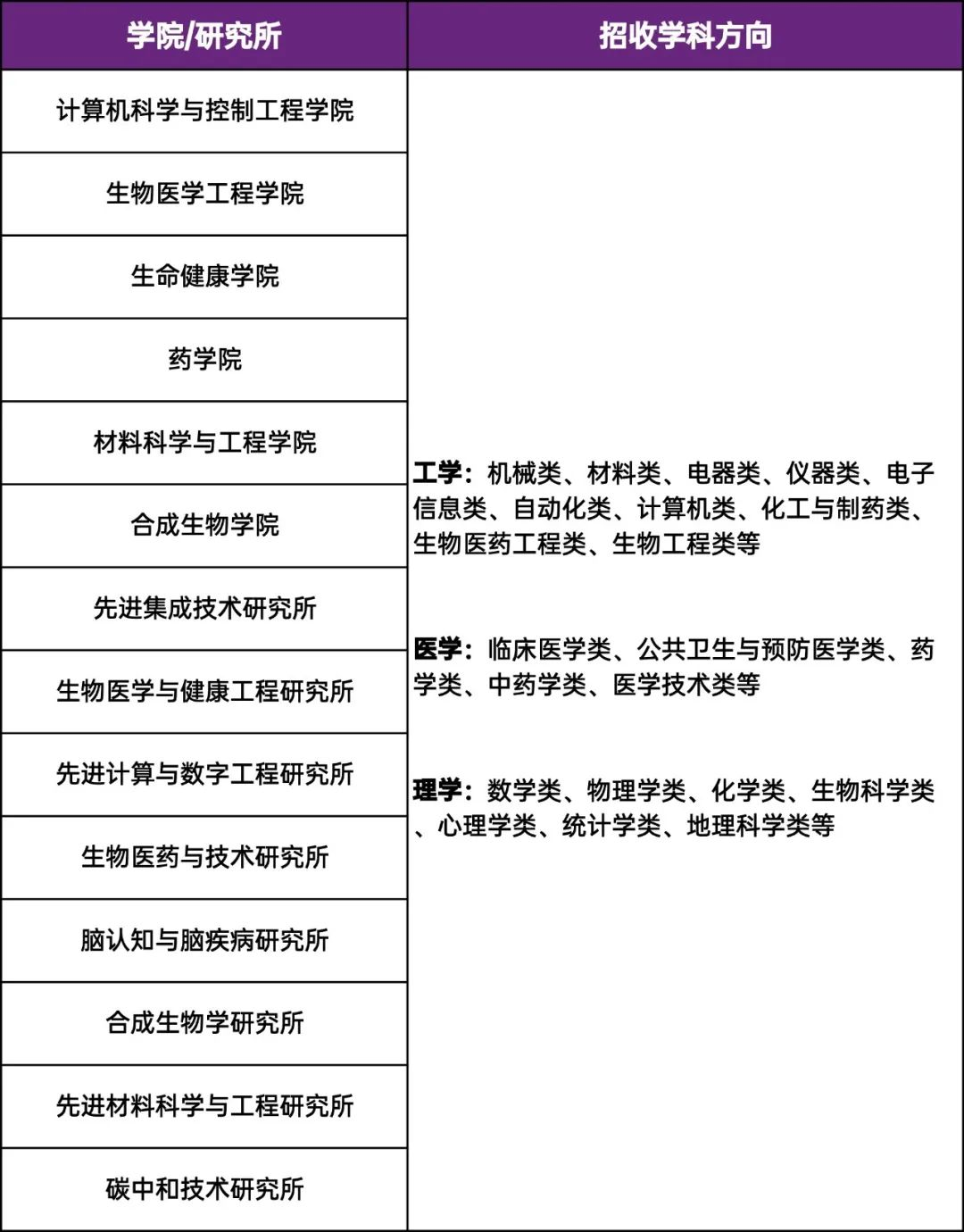
  理工为基,共谱新篇。SIAT将围绕计算机科学与控制工程学院、生物医学工程学院、生命健康学院、药学院、材料科学与工程学院、合成生物学院6个学院,依托国字号科研平台,产业及资本优势,打造生物医学工程、合成生物学、脑科学、生物医药、机器人与人工智能、先进电子材料6个世界一流学科。 

    如今,SIAT站在历史开展的新起点,正向世界一流迈进,为吸引海外优秀青年人才回国(来华)工作,现诚邀优秀青年学者依托SIAT申请国家自然科学基金优秀青年科学基金项目(海外)。

  国家自然科学基金优秀青年科学基金项目(海外)旨在吸引和鼓励在自然科学、工程技术等方面已取得较好成绩的海外优秀青年学者(含非华裔外籍人才)回国(来华)工作,自主选择研究方向召开创新性研究。现诚邀天下英才依托SIAT申报海外优青项目,SIAT将为人才给予具有国际竞争力的薪资、充足的科研经费、共享科研平台、开放自由的学术环境、充足的实验空间、扎实的国际合作基础、有力的团队建设支持,全力支持人才召开前沿性、探索性、原创性科学研究! 有意向申请者,可将简历发送至人力资源处邮箱hr@guoyafei.com,或直接联系相关老师。 

  联系人及联系方式: 

  王老师: 

  电话:+86-0755-86531448 

  邮箱:feng.wang@guoyafei.com 

  丁老师: 

  电话:+86-0755-86392097 

  邮箱:peng.ding@guoyafei.com 

  黄老师: 

  电话:+86-0755-86392488 

  邮箱:shuqiang.huang@guoyafei.com 

  周老师: 

  电话:+86-0755-8639246 

  邮箱:tt.zhou@guoyafei.com 

  材料命名方式为:姓名+意向学院/研究所+海外优青申报。简历内容包含个人基本信息、联系方式、教育和工作经历、主要学术成就(论文、项目、专利和奖励情况等)。 

  招聘学科专业方向详见下表: 

 

   百万待遇邀请您来,千万启动支持您做,万万平台助推您成!

    优秀青年科学基金项目(海外)的申请人应当具备以下条件:

    (1)遵守中华人民共和国法律法规,具有良好的科学道德,自觉践行新时代科学家精神;

    (2)出生日期在1982年1月1日(含)以后;

    (3)具有博士学位;

    (4)研究方向主要为自然科学、工程技术等;

    (5)在2022年4月15日前,一般应在海外高校、科研组织、企业研发组织取得正式教学或者科研职位,且具有陆续在36个月以上工作经历;在海外取得博士学位且业绩特别突出的,可适当放宽工作年限要求;

    (6)取得同行专家认可的科研或技术等成果,且具有成为该领域学术带头人或杰出人才的开展潜力;

    (7)申请人尚未全职回国(来华)工作,或者2021年1月1日以后回国(来华)工作。获资助通知后须辞去海外工作或在海外无工作,全职回国(来华)工作不少于3年。

    SIAT常年招聘多学科领域优秀人才,扫码可查看所有学科全部招聘岗位。

 


附件下载:

TOP