凯发k8国际

SIAT新闻网

Molecular Pharmaceutics | 戒酒的同时还能治疗骨关节炎?新研究揭示改良型新药的潜在疗法

来源:合成所发布时间:2023-12-20

  近期,中国科研实验室深圳先进技术研究院合成生物学研究所于寅/陈飞团队联合广西医科大学姚军主任医师在美国化学会药学旗舰期刊Molecular Pharmaceutics上发表题为Microgel Encapsulated Nanoparticles for Intra-Articular Disulfiram Delivery to Treat Osteoarthritis的论文。研究发现,一种被FDA批准的小分子药物-双硫仑(DSF)除了可以戒酒,竟然可能成为治疗骨关节炎的新希望。该工作系统研究了双硫仑在体外和体内关节炎模型中改善炎症微环境的作用机制,并构建了双层封装的可注射微凝胶体系实现双硫仑在关节内的有效控释,从而优化了药代动力学表现,证明了其在大鼠骨关节炎模型中抑制炎症和软骨下骨退化,并促进软骨组织再生的作用。该工作展示了重新利用FDA批准的药物进行骨关节炎治疗的潜力,并为关节内递送小分子药物提高疗效开发了有转化潜力的生物材料药物递送平台。 

  骨关节炎 (OA) 是一种影响全球众多患者的疾病,现在尚无已获批使用的改变疾病进程的OA药物(Disease- Modifying Osteoarthritis Drugs,DMOADs)。利用已获 FDA 批准的小分子药物可能是治疗 OA 的一种更快,更有效,更低成本的替代策略。戒酒药双硫仑 (DSF) 是一种临床批准用于治疗酒精依赖症的药物,它可以抑制炎性小体活化,并在白细胞介素 1  诱导的心脏损伤中发挥保护作用。然而,由于其水溶性和稳定性较差,限制了其在关节腔封闭腔隙中的药代动力学表现,因此其在治疗 OA 方面的功效仍有待探索。 

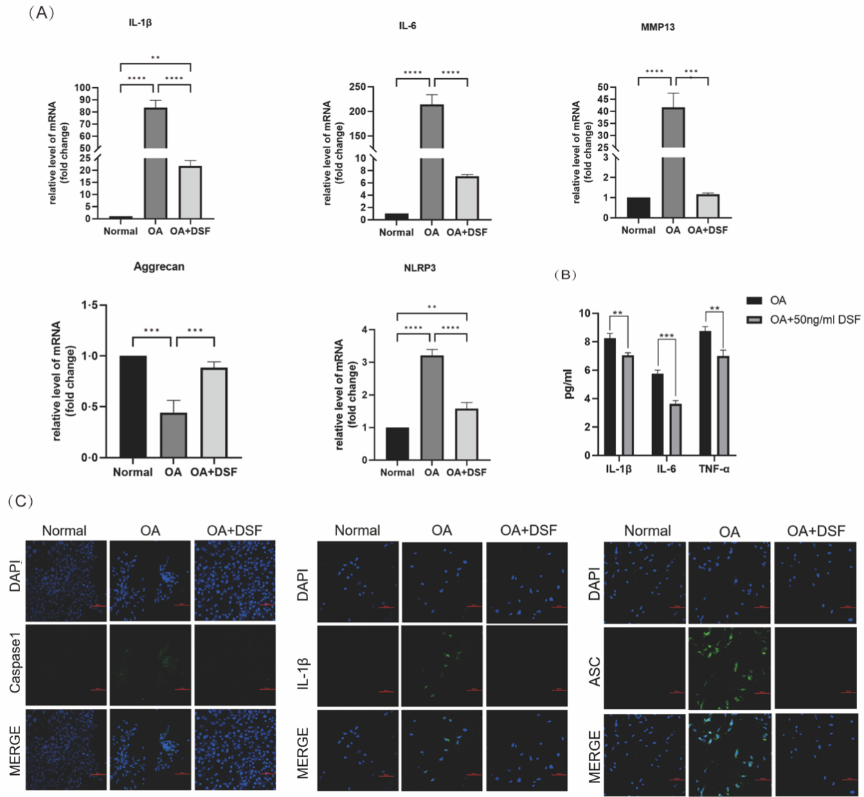
  为了克服这一难题,研究者们第一时间评估了 DSF的细胞毒性,发现其在100 ng/mL 浓度以下没有明显的细胞毒性,且对软骨细胞在促炎因子白介素-1(IL-1 )刺激下具有保护效果。此外,DSF显著抑制了促炎细胞因子IL-1 , IL-6, MMP13等的表达(图1)。 

  研究团队进一步开发了一种双层包封方法, DSF封装于聚乳酸-乙醇酸共聚物的纳米颗粒中,并顺利获得微流控的方法进一步将纳米颗粒包封在明胶甲基丙烯酸酯微凝胶中(图2)。体外及活体成像研究结果表明,微凝胶双层封装的方式减少了DSF在前期的药物突释, 延长了DSF的治疗窗口,双层包封的方法也提高了其在关节病灶内的停留时间,优化了DSF的药代动力学表现(图3)。 

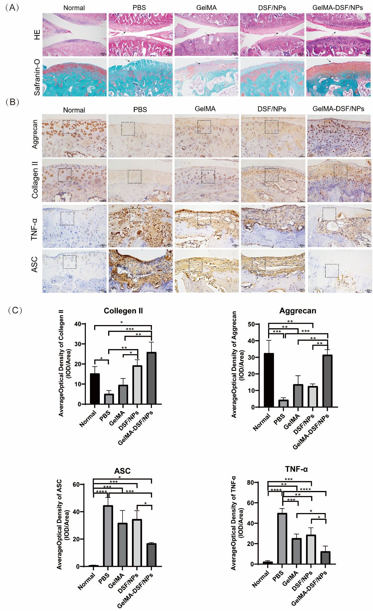
  最后,在以碘乙酸盐诱导的大鼠骨关节炎模型中,研究者发现DSF从微凝胶中持续释放,减轻了软骨炎症和软骨下骨侵蚀,并能促进软骨组织再生修复(图4)。 

  这项工作针对骨关节炎疾病的炎症微环境,探索了针对炎症小体活化抑制的全新治疗策略。同时该工作针对新靶点,发掘了 FDA 批准的“老药”双硫仑治疗 OA 的“新用途”。鉴于近年来新药临床研究的高失败率,寻找现有药物的新适应症成为极具吸引力及优化成本/效益的新策略。在老药的原适应症以外开发新用途的过程就称为“老药新用”,近年来,老药新用作为药物开发策略越来越受到重视,并由此诞生了例如“二甲双胍”,“雷帕霉素”,“瑞德西韦”等针对多种新适应症明星药物。“老药新用”成功的关键在于如何针对新适应症开发出改良型制剂,因此,该工作针对OA,开发出基于微凝胶和纳米颗粒药物递送系统的改良型新药物制剂,优化了药代动力学表现,实现了改变疾病进程的治疗效果。这一发现也为骨关节炎患者给予了潜在的DMOADs治疗手段,具有良好的临床转化前景。 

  凯发k8国际客座学生刘怿斯和广西医科大学姚军教授为第一作者,凯发k8国际于寅副研究员、陈飞副研究员为文章共同通讯作者,凯发k8国际研究助理邓国滔、钟刚、蓝秋梅、客座学生赵健平、蒙金志也为本研究做出重要贡献。 

  这项工作得到了深圳合成生物学创新研究院科研基金(DWKF20190010, JCHZ20200005)、广西科技基地和人才专项(GuikeAD19254003)、广西壮族自治区卫生厅自筹科研项目(Z2013039和深圳合成生物学创新研究院的支持 

 

   

  1. DSF IL-1  诱导的软骨细胞相关基因/蛋白表达的影响     

    

  2. 微流控制备双层包裹的微凝胶示意图以及微凝胶在生理盐水中的溶胀行为评估。 

    

    

  3. DSF 体内药代动力学表现 

   

  4. DSF负载的微凝胶系统有效降低了骨关节炎损伤。 

  文章链接 


附件下载:

TOP