凯发k8国际

SIAT新闻网

Journal of Neuroscience丨中科院凯发k8国际陈宇/陈岳文团队发现皮层发育过程中调控神经元迁移的关键分子机理

来源:脑所发布时间:2022-12-08

   大脑皮层发育异常往往会导致包括癫痫、小头畸形、智力障碍、孤独症谱系障碍、局灶性皮质发育不良等神经发育障碍性疾病的发生。其中,约有50%~80%的儿童期难治性癫痫是由于局灶性皮质发育不良所致。在大脑皮层发育过程中,神经元沿着辐射状胶质细胞迁移到皮层特定区域,并与其他神经细胞建立突触联系,构成有功能的神经网络。这个过程中,神经元需要根据细胞内、外信号来调整自身的细胞骨架结构,实现从多极形态到双极的形态转化,才能够取得沿着辐射状胶质细胞向皮层外侧进行迁移的能力。然而,一些关键细胞骨架调控蛋白如何精细定位于神经细胞的特定位置,从而决定神经元极性,确保神经元能够顺利完成神经迁移,现在尚不完全清楚。


   

文章上线截图

原文链接

    中国科研实验室深圳先进技术研究院陈宇/陈岳文课题组于2022年12月6日在Journal of Neuroscience上在线发表了题为“Coronin 2B regulates neuronal migration via Rac1-dependent multipolar–bipolar transition”的研究论文,报道了一种高度表达于神经系统中的F-actin细胞骨架调控蛋白coronin 2B调控皮层发育过程中的神经元迁移过程。该团队与其他课题组的前期研究提示,coronin家族基因变异与癫痫、发育迟缓等神经发育障碍性疾病有关。研究人员采用子宫内胚胎电转染技术(in utero electroporation)敲减小鼠胚胎期皮层中的coronin 2B,会造成皮层神经元的迁移障碍。而在出生之后,缺少coronin 2B的神经元仍然大量滞留于皮层的脑室区(Ventricular zone, VZ)和中间区(Intermediate zone, IZ),表明coronin 2B是皮层神经元完成细胞迁移所必需的。 

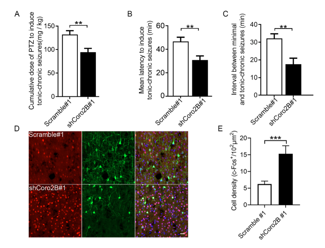
    研究人员在coronin 2B敲减的皮层中观察到大量的神经元异位堆积,而这些异常的神经元有可能会导致皮层结构与功能紊乱,进而产生皮质发育不良的表现,如癫痫等。因此,研究人员对coronin 2B敲减小鼠进行药物戊烯四唑(Pentylenetetrazol,PTZ)诱导癫痫,发现与对照组相比,coronin 2B敲减小鼠只需要用更低剂量的PTZ以及在更短的时间内,便能产生明显的癫痫表现。同时,敲减coronin 2B的皮层区域出现了大量高度活化的神经元(c-Fos阳性细胞增多)。这些异常活化的神经元的过度放电是引发癫痫潜在原因。 

    随后,研究团队进一步解析coronin 2B缺陷导致皮层神经元迁移障碍的分子机理,发现在皮层发育过程中,敲减coronin 2B会导致神经元无法完成从多极性到双极性的转化。而这种极性转换失败是由于在coronin 2B缺陷的细胞中,一些关键极性调控蛋白(Rac1)无法正确定位到神经细胞上特定的位置所致。 

    综上,本项研究揭示在皮层发育过程中,细胞骨架调控蛋白coronin 2B顺利获得改变活性Rac1的信号分布来调控神经元的多极到双极转换,进而参与迁移过程。coronin 2B敲减的小鼠皮层内出现大量高度活跃神经元,且更容易被药物诱导出癫痫表型,提示coronin 2B是一种调控大脑皮层发育的关键分子。现在,研究团队正与深圳市儿童医院、深圳大学总医院、湖南省妇幼保健院、福建医科大学附属协和医院、广州医科大学等医院与科研院所合作,召开神经发育障碍性疾病致病基因筛查与功能研究,顺利获得对临床病例中发现的关键基因与相关突变的功能研究来解析包括小头畸形、局灶性皮质发育不良、癫痫等神经发育障碍性疾病的病变机制,为发育障碍性脑疾病的治疗给予新的思路和手段。最后,感谢科技部国家重点研发计划、广东省重点领域研发计划等研究计划对本项研究的资助。 

  

  图1. 敲减coronin 2B导致小鼠皮层神经元迁移障碍 

  

  图2.  Coronin 2B敲减的小鼠更易于被药物PTZ诱导出癫痫表现 


附件下载:

TOP